3D 모델링, 마치 미켈란젤로가 된 기분으로 조각칼을 휘두르고 싶지만, 현실은 삐뚤빼뚤 폴리곤 덩어리와 씨름 중이신가요? (웃음) 자, 이제 좌절은 그만! 블렌더의 마법 같은 루프 도구를 소개합니다! 마치 찰흙을 주무르듯 자유자재로 메시를 다듬고, 원하는 형태를 만들어낼 수 있는 강력한 기능이죠. 이 글에서는 루프 컷, 루프 슬라이드, 루프 선택, 그리고 루프 도구 활용 팁까지, 여러분의 3D 모델링 실력을 한 단계 업그레이드 시켜줄 비법들을 아낌없이 공개합니다! 준비되셨나요? 그럼, 신나는 블렌더 여행을 시작해 볼까요?
루프 컷 사용하기
자, 이제 블렌더의 마법(?) 같은 기능 중 하나인 루프 컷을 탐험해 볼 시간입니다! 마치 찰흙 덩어리에 홈을 파듯, 매끄러운 메시에 엣지 루프를 슥슥~ 추가해서 디테일을 살려보자구요! ^^ 복잡한 모델링 작업도 루프 컷 하나면 훨씬 수월해진답니다. (경험에서 우러나온 꿀팁!?)
루프 컷이란?
루프 컷은 기존 엣지 루프 사이에 새로운 루프를 생성하는 기능입니다. 단축키 Cmd(Ctrl) + R을 누르면 마우스 커서가 칼날처럼 변신(?)! 원하는 위치에 루프를 슥~ 그려 넣을 수 있어요. 참 쉽죠~?!
루프 컷의 정확한 위치 설정
이때 중요한 건 바로 정확한 위치 설정! 눈대중으로 대충 하면 나중에 모델링이 엉망진창이 될 수도 있다는 사실! (덜덜...) 그래서 블렌더는 친절하게도 숫자 입력 기능을 제공합니다. 루프를 생성한 후 마우스 휠을 위아래로 굴리면 루프의 개수가 조절됩니다. 10개, 20개도 문제없어요! 원하는 숫자를 직접 입력할 수도 있답니다. 정밀한 작업을 위해서는 꼭 활용해야 하는 필수 기능이죠!
루프 컷 슬라이드 기능
뿐만 아니라 슬라이드 기능도 놓칠 수 없죠! 루프를 생성한 후 마우스 왼쪽 버튼을 클릭하지 않고 좌우로 드래그하면 루프의 위치를 조정할 수 있습니다. 미세한 조정도 문제없어요! 마치 현미경으로 작업하는 것처럼 정교한 모델링이 가능해진답니다! ^^
다른 모델링 도구와 연계하는 루프 컷
마지막으로, 루프 컷은 다른 모델링 도구와 연계해서 사용할 수도 있습니다. 예를 들어, 루프 컷으로 생성한 엣지 루프를 베벨 도구로 다듬거나, 돌출 도구로 입체감을 더할 수도 있습니다. 이처럼 다양한 도구들을 조합해서 사용하면 무궁무진한 모델링의 세계가 펼쳐진답니다! (두근두근!)
루프 컷 마스터 되기
이제 여러분은 루프 컷 마스터가 될 준비가 되었습니다! 실제로 블렌더를 열고 다양한 모델에 루프 컷을 적용해 보세요. 어떤 놀라운 결과물이 탄생할지 기대되네요! ^^
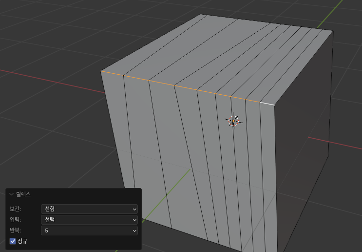
LoopTools 활용
엣지 루프의 균일한 분포를 위해서는 LoopTools 애드온을 활용하는 것도 좋은 방법입니다. 환경설정 -> 애드온탭 -> 검색창에 loop를 검색하면 나옵니다. 활성화 후 선을 선택 후 마우스 오른쪽 버튼을 누르면 loop tools가 추가된것을 확인 할 수 있습니다.
LoopTools는 엣지 루프를 정렬하고 간격을 조정하는 다양한 기능을 제공합니다. 특히, Relax 기능은 엣지 루프의 불규칙한 간격을 자동으로 보정해주어 매끄러운 표면을 만드는 데 효과적입니다. Space 기능을 사용하면 엣지 루프 사이의 간격을 균일하게 조정할 수 있습니다. 원형이나 곡선 형태의 모델링 작업에 유용하게 활용할 수 있겠죠?
릴렉스를 선택한 후 반복에서 1에서 25를 선택하면 각 값에 맞는 길이로 변경이 됩니다. 하나씩 눌러서 변화하는 모습을 확인해보시면 쉽게 이해하실 수 있습니다.
자, 이제 루프 컷의 활용법을 좀 더 깊이 이해하셨나요? ^^ 블렌더의 강력한 기능들을 적극 활용하여 멋진 작품을 만들어 보세요! (응원합니다!)
루프 선택 및 조작
자, 이제 블렌더의 신세계로 떠나볼까요? 루프 컷, 루프 슬라이드… 뭔가 멋있어 보이지만, 솔직히 처음엔 좀 헷갈리죠? 특히 루프 선택?! 이 녀석들을 어떻게 내 맘대로 주무를 수 있을까요? 걱정 마세요! 지금부터 루프 선택 및 조작의 마스터가 되는 비.밀.병.기! 를 전수해 드립니다.
3D 모델링의 꽃, 바로 디테일 아니겠어요? 섬세한 표현, 현실적인 질감… 이 모든 것의 시작은 바로 정교한 '선택' 에서부터 시작됩니다! 마치 조각가가 섬세한 손길로 조각칼을 다루듯, 우리도 루프 선택 도구를 이용해 원하는 부분만 쏙쏙! 골라낼 수 있어야 진정한 블렌더 마스터라고 할 수 있겠죠?!
자, 그럼 본격적으로 루프 선택의 세계로 풍덩! 빠져봅시다~!!
루프 선택의 마법
- Alt + 클릭: 이건 진짜 마법같은 기능이에요! 한 번의 클릭으로 루프 전체를 선택할 수 있다니… 시간 절약 효과는 말해 뭐해요? 100점 만점에 200점!! 복잡한 메시에서도 원하는 루프를 순식간에 잡아낼 수 있어 작업 속도가 빛의 속도로 빨라집니다!
- Shift + Alt + 클릭: 이건 좀 더 섬세한 컨트롤이 필요한 분들을 위한 기능이에요. 여러 개의 루프를 선택하고 싶을 때, Shift 키를 꾹~ 누른 상태에서 Alt + 클릭! 원하는 만큼 루프를 추가해서 선택할 수 있습니다. 마치 쇼핑 카트에 물건 담듯이 말이죠! 단, 너무 많이 담으면… 과소비는 금물!
- Ctrl + Alt + 클릭: 이건 마치 루프 선택의 '지우개' 같은 기능이에요! 실수로 선택한 루프가 있다면, Ctrl 키를 누른 상태에서 Alt + 클릭! 선택 영역에서 해당 루프만 쏙! 빼낼 수 있습니다. 마치 포토샵의 마술봉 도구처럼요! 섬세한 컨트롤이 필요할 때 아주 유용하답니다.
- 루프 선택 단축키(Ctrl+L): 복잡한 메시 작업 중, 특정 루프를 선택해야 하는데 마우스로 클릭하기 어려운 상황! 다들 경험해 보셨죠? 이럴 땐 Ctrl+L 단축키를 사용해 보세요! 원하는 면이나 모서리를 선택한 후 Ctrl+L을 누르면, 연결된 루프 전체가 선택됩니다! 정말 편리하죠? 시간 절약은 덤!
- 링 선택(Ctrl+Alt+L): 루프와 비슷하지만, 링 선택은 루프를 가로지르는 또 다른 형태의 선택 도구입니다. 복잡한 메시에서 원하는 부분을 선택할 때, 루프 선택과 링 선택을 적절히 조합하면 마치 마법처럼 원하는 부분만 쏙쏙! 골라낼 수 있답니다! 마치 3D 모델링의 '연금술' 같달까요?
뷰포트 탐색 및 추가 기능
- 뷰포트 내비게이션: 3D 모델링 작업에서 뷰포트 내비게이션은 마치 자동차의 핸들과 같습니다. 능숙하게 뷰포트를 조작해야 원하는 위치에서 원하는 각도로 모델을 확인하고 작업할 수 있죠! Blender에서는 휠, 마우스 중간 버튼 드래그, Shift + 마우스 중간 버튼 드래그 등 다양한 방법으로 뷰포트를 탐색할 수 있습니다. 이 기능들을 마스터하면 마치 3D 공간을 자유롭게 날아다니는 듯한 기분을 느낄 수 있을 거예요!
- 선택 모드: Blender에서는 정점, 모서리, 면 등 다양한 선택 모드를 제공합니다. 작업 상황에 맞춰 적절한 선택 모드를 사용하면 작업 효율을 극대화할 수 있습니다. 마치 요리할 때 적절한 도구를 사용하는 것과 같은 이치죠! 각 선택 모드의 단축키(1, 2, 3)를 익혀두면 더욱 빠르고 효율적인 작업이 가능합니다.
- 비례 편집: 비례 편집 기능을 사용하면 선택한 요소들을 중심점을 기준으로 일정한 비율로 확대/축소하거나 이동시킬 수 있습니다. 이 기능은 모델의 대칭을 유지하거나 특정 부분의 크기를 조절할 때 매우 유용합니다. 마치 건축 설계에서 정확한 비율을 계산하는 것과 같은 원리죠!
- 부분 선택 도구: 브러시 선택, 라쏘 선택 등 Blender에서 제공하는 다양한 부분 선택 도구들을 활용하면 복잡한 메시에서도 원하는 부분만 정확하게 선택할 수 있습니다. 이 도구들은 마치 3D 모델링의 '붓'과 같아서, 섬세한 터치로 원하는 부분을 자유롭게 선택하고 편집할 수 있도록 도와줍니다.
자, 이제 루프 선택 및 조작의 기본기를 다지셨으니, 실제 모델링 작업에서 이 기능들을 어떻게 활용할 수 있는지 궁금하시죠? 다음 챕터에서는 실전 예제를 통해 루프 선택 및 조작의 진정한 파워를 경험해 보도록 하겠습니다! 기대해주세요!
루프 도구 활용 팁
자, 이제 블렌더 루프 도구의 마스터가 되기 위한 마지막 관문이에요! 기본적인 사용법은 이제 식은 죽 먹기시죠? ^^ 하지만 진정한 고수는 디테일에서 갈린다는 사실! 알고 계시죠?! 지금부터 알려드릴 팁들을 활용하면 작업 속도는 빛의 속도로, 모델링 퀄리티는 우주 최강으로 거듭날 수 있답니다! (과장 조금 보탰습니다...ㅎㅎ)
단축키 활용
Cmd(Ctrl)+R, Shift+R 단축키는 사랑입니다 루프 컷을 추가할 때 매번 도구 패널을 클릭하는 건 너무 귀찮잖아요?! Cmd(Ctrl)+R 단축키를 사용하면 빛의 속도로 루프 컷을 추가할 수 있답니다! 그리고 Shift+R을 누르면 마지막으로 사용한 루프 컷 설정이 그대로 적용돼요! (시간 절약 꿀팁!)
숫자 키패드 활용
숫자 키패드를 활용한 정확한 루프 삽입 루프 컷을 추가할 때 원하는 위치에 정확하게 삽입하려면 숫자 키패드를 사용하세요. 예를 들어, 엣지의 정중앙에 루프를 삽입하고 싶다면 0.5를 입력하면 돼요! 소수점 둘째 자리까지 입력 가능하니 정밀한 작업도 문제없답니다! (섬세함 만렙!)
루프 선택의 지름길
루프 선택의 지름길, Cmd(Alt)+ 더블클릭 원하는 루프를 빠르게 선택하고 싶으세요? 그렇다면 Cmd(Alt) 키를 누른 상태에서 엣지를 더블 클릭해보세요! 마법처럼 해당 루프 전체가 선택될 거예요! (시간 단축의 마법!)
법선 방향 고려
법선 방향을 고려한 루프 컷 루프 컷은 현재 선택된 면의 법선 방향을 기준으로 생성돼요. 만약 원하는 방향으로 루프 컷이 생성되지 않는다면 면의 법선 방향을 확인하고 수정해 보세요! (섬세한 컨트롤의 비밀!)
X-Ray 모드 활용
X-Ray 모드 활용하기 복잡한 메쉬에서 루프 컷을 추가할 때는 X-Ray 모드를 활용하면 훨씬 편리해요! Opt(Alt)+Z 단축키를 눌러 X-Ray 모드를 켜면 메쉬의 뒷면까지 투명하게 볼 수 있어서 원하는 위치에 정확하게 루프 컷을 추가할 수 있답니다! (복잡한 메쉬도 문제없어요!)
꾸준한 연습
실전 연습만이 살길! 위에서 소개한 팁들은 이론일 뿐! 실제로 다양한 모델링 작업을 하면서 루프 도구를 꾸준히 연습하는 것이 가장 중요해요! 처음에는 어렵게 느껴지더라도 꾸준히 연습하다 보면 어느새 루프 도구 마스터가 되어 있을 거예요! (화이팅~!)
자, 이제 여러분은 블렌더 루프 도구의 달인이 될 준비를 마쳤습니다! 이 팁들을 잘 활용해서 멋진 작품들을 만들어 보세요!
자, 이제 블렌더의 루프 컷, 슬라이드, 선택, 조작까지! 완전 정복하셨나요? 💪 처음엔 좀 헷갈릴 수 있지만, 몇 번 써보면 마치 찰흙을 주무르듯 3D 모델링의 신세계가 펼쳐질 겁니다! ✨ 이제 루프 도구들을 자유자재로 활용해서 상상 속 모든 형태를 만들어낼 수 있다는 사실! 🤩 튜토리얼만 보고 따라 하지 마시고, 직접 이것저것 만져보면서 나만의 멋진 작품을 만들어 보세요! 😉 혹시 막히는 부분이 있다면… 다시 한번 튜토리얼 정독! (농담입니다! 😄) 질문은 언제나 환영이에요! 자, 이제 멋진 3D 모델링의 세계로 떠나볼까요? 🚀
'blender 파보자' 카테고리의 다른 글
블렌더 OpenVDB 볼륨 렌더링, 활용법, 그리고 한계 (1) | 2025.01.07 |
---|---|
블렌더 3D 텍스트 2D/3D 텍스트 만들기, 편집, 활용 팁 (1) | 2025.01.07 |
블렌더 이미지 평면 불러오기 쉽고 빠른 텍스처링 가이드 (1) | 2025.01.06 |
블렌더 초보 가이드 다양한 3D 기본 도형 활용법 (2) | 2025.01.06 |
블렌더 돌출(Extrude) 도구 완벽 가이드 쉽고 빠른 3D 모델링 (1) | 2025.01.03 |